“菌菇”走紅美妝領域,有什么魔力?
最近,國外美妝垂直媒體Cosmetic-design,基于《Food Science and Human Wellness》期刊上發布了一則關于常用蘑菇成分在實際中的應用,而提出了蘑菇在美妝領域迎來復興的見解。
在醫藥領域,蘑菇被稱為“仙草”。在化妝品領域,蘑菇有可能成為下一個頂流成分。
菌菇對皮膚有什么魔力?
目前運用于化妝品當中的真菌原料,以蕈菌以及其他人類所熟知的菌菇類為主。菌菇用于護膚的魅力在于,不僅許多菌菇都含有相同的強功效成分,且不同菌菇含有不同的功效成分——品種多,潛力大。
“多酚+三萜+多糖”這樣的組合使蘑菇成為真正強大的護膚成分。在研究中發現,不少菌菇含有維生素(如維生素C、維生素D,網紅成分維生素A等)和其他生物活性化合物,甚至特定類型的蘑菇被證明可以增強皮膚免疫系統,并提供抗皺效果。
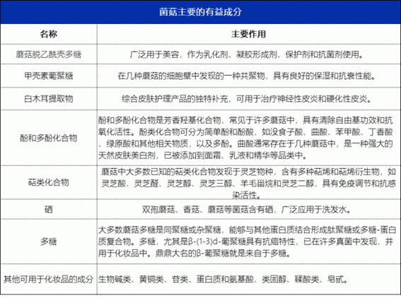
國外一位花了超過30年時間研究皮膚的皮膚專家Renée Rouleau撰文寫道,絕大部分蘑菇都有這三種相同的化學成分:多酚、三萜、復合多糖。多酚是真正有效的抗氧化劑;三萜有助于減少炎癥;而復合多糖則是一種優秀的保濕劑,可以在皮膚上形成一層柔韌的薄膜,以吸收水分。
然而,強大的菌菇軍團并不止含有這些有利于護膚的成分。

不難看出,菌菇類植物是名副其實的天然生物活性化合物的制藥。正因為能夠產出多種活性物,使這一種類具備較為全面的護膚功能和應用潛力。
國外鐘愛靈芝、雪耳,國內喜歡高貴真菌
目前用于化妝品領域的主流菌種有靈芝、雪耳、松茸、白松露菌、白樺茸(樺褐孔菌)、藥用層孔菌、白舞茸、雞腿菇等。
20世界80年代起,日本品牌Menard,就開始將靈芝蘑菇相關成分應用于抗衰老護膚品當中。21世紀初,菌菇類成分開始在西方護膚市場掀起熱潮,至今誕生了不少優秀單品。
全球較為知名的含菌菇類成分的護膚單品,多數添加靈芝、雪耳、香菇等成分或相關提取物。而除了這三個主流菌種,其他一些國外知名護膚品,也添加了白樺茸、白木耳多糖、姬松茸、裂褶菌等成分。

近年來,隨著新銳品牌的涌現及成分論走熱,本土也有不少以“菌”為賣點的護膚品出圈。

這些直接以真菌命名的新銳單品,在宣傳上核心成分都尤為珍貴。如東邊野獸,聲稱全靈芝細胞油是來源于天然藥物領域最稀少、最難提取的天然油脂之一;PMPM的白松露原料,來自意大利皮埃蒙特;溪木源的藥用層孔菌,只用30年以上的高純度藥用層孔菌,可謂菌中貴族。

菌菇成分,能成為下一個頂流嗎?
從原料市場角度來看,菌菇類成分市場正在迎來增長期。Data Bridge Market Research分析稱,預計2022 -2029 年,全球功能性蘑菇市場將出現顯著增長,市場的復合年增長率為6.1%,而市場的主要增長動力歸功于人們對功能性食品的偏好轉變,以及個人護理的良好前景。另一方面,國家鼓勵企業使用本土特色的原料,而菌菇成分與中國淵源頗深,全球蘑菇看中國,這意味著菌菇成分將成為行業未來重點關注的一個板塊。
事實上,基于菌菇所含多種功效活性成分,菌菇早已成分化妝品常用原料成分,國內不少化妝品都有添加該類成分,只是沒有將其作為主打成分重點宣傳。而基于菌菇種類的多樣性,如果企業能夠加大對某些菌種的開發、研究,也許能從已知中發現驚人的未知。重要的是,諸多菌菇原料通過發酵而得。我國發酵技術不輸國際水平,若利用先進的發酵技術結合當下流行的功效評價,本土企業也許能通過多方位的技術支持,制造出源自中國,走出世界的特色原料。
(來源:春雷社)
